esp-who/docs/zh_CN/get-started/ESP32-S3-EYE_Getting_Starte...

19 KiB
Raw Permalink Blame History

ESP32-S3-EYE v2.2

[English Version]

本指南将帮助您快速上手 ESP32-S3-EYE v2.2,并提供该款开发板的详细信息。

注意

如果您使用的是 ESP32-S3-EYE v2.1请参考本指南。v2.2 相对 v2.1 的变化在硬件版本小节中列出。

ESP32-S3-EYE 是乐鑫推出的一款小型 AI人工智能开发板搭载 ESP32-S3 芯片和乐鑫 AI 开发框架 ESP-WHO。开发板配置一个 2 百万像素的摄像头、一个 LCD 显示屏和一个麦克风,适用于图像识别和音频处理等应用。板上还配有 8 MB 八线 PSRAM 和 8 MB flash具有充足的存储空间。此外ESP32-S3 芯片还为开发板提供了 Wi-Fi 图传和 USB 端口调试等功能。您可以使用 ESP-WHO 开发各种 AIoT人工智能物联网应用例如智能门铃、监控系统、人脸识别打卡机等。

ESP32-S3-EYE
ESP32-S3-EYE

本指南包括如下内容:

  • 入门指南:介绍了开发板的功能和特性、组件、包装,以及如何快速使用开发板。
  • 开始开发应用:说明了开发板烧录固件需要的硬件设置和软件设置。
  • 硬件参考:详细介绍了开发板的硬件。
  • 硬件版本:介绍硬件历史版本和已知问题,并提供链接至历史版本开发板的入门指南(如有)。
  • 相关文档:列出了相关文档的链接。

1. 入门指南

1.1. 概述

ESP32-S3-EYE 开发板包含两部分:一块主板 ESP32-S3-EYE-MB配置 ESP32-S3-WROOM-1 模组、摄像头、SD 卡槽、数字麦克风、USB 接口和功能按键等;一块子板 ESP32-S3-EYE-SUB配置 LCD 显示屏等。主板和子板通过排针连接。

1.2. ESP32-S3-EYE 与 ESP-EYE

ESP32-S3-EYE 相比 ESP-EYE 支持更多功能。下表列出了两款开发板的主要不同之处:

特性 ESP32-S3-EYE ESP-EYE
内置芯片 ESP32-S3 ESP32
PSRAM 8 MB 八线 PSRAM 8 MB 四线 PSRAM
Flash 8 MB flash 4 MB flash
LCD 显示屏
加速度传感器
可选电源 外接锂电池
USB 至 UART 桥接器 不需要,由 ESP32-S3 USB Serial/JTAG 接口提供 需要
天线连接器 不需要,由 ESP32-S3-WROOM-1 模组提供 需要

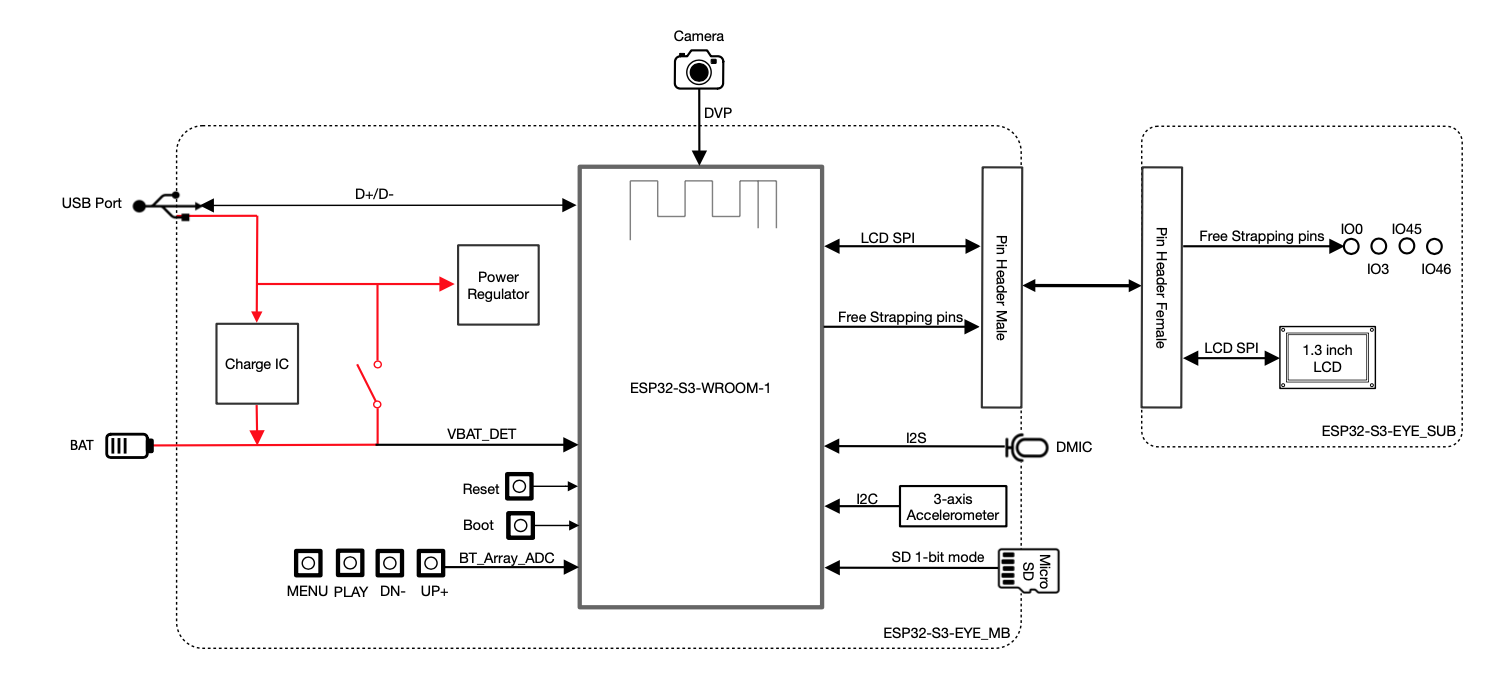
1.3. 功能框图

功能框图显示了主板 ESP32-S3-EYE-MB左侧 和子板 ESP32-S3-EYE-SUB右侧的主要组件以及组件之间的连接方式。

ESP32-S3-EYE 功能框图
ESP32-S3-EYE 功能框图

下面分别介绍主板和子板上的主要组件。

1.4. ESP32-S3-EYE-MB 主板组件

ESP32-S3-EYE-MB - 正面和背面
ESP32-S3-EYE-MB - 正面和背面

下面从摄像头开始依次介绍主板正面和背面的主要组件。

序号 主要组件 介绍
1 Camera摄像头 OV2640 摄像头200 万像素66.5° 视角,最高支持 1600x1200 分辨率。开发程序时可以配置分辨率。
2 Module Power LED模组电源指示灯 开发板连接 USB 电源,模组电源指示灯绿灯亮起。如果绿灯不亮,则表示 USB 电源未接入,或者 5 V 转 3.3 V LDO 损坏。软件可以通过配置 GPIO3 为开发板的不同状态设置不同的 LED 灯组合状态(常亮/熄灭,闪烁等)。注意 GPIO3 必须配置为开漏模式,否则可能损坏 LED 灯。
3 Pin Headers排针 连接子板的排母。
4 5 V to 3.3 V LDO5 V 转 3.3 V LDO 模组电路的电源转换器,输入 5 V输出 3.3 V。
5 Digital Microphone数字麦克风 MEMS 数字麦I2S 通信,灵敏度 -26 dBFSSNR 61 dB3V3 供电。
6 FPC ConnectorFPC 接口) 通过 FPC 排线连接主板和子板。
7 Function Button功能按键 板子上有 6 个功能按键,除了 RST 键不能配置,您可以配置其他 5 个按键的功能。
8 ESP32-S3-WROOM-1 ESP32-S3-WROOM-1 模组,内置 ESP32-S3R8 芯片,集成 Wi-Fi 和 Bluetooth 5 (LE) 子系统还有专门的向量指令用于加速神经网络计算和信号处理。ESP32-S3R8 芯片叠封 8 MB PSRAM模组还另外带有 8 MB flash可灵活高效读取数据。开发板也兼容 ESP32-S3-WROOM-1U 模组。
9 MicroSD Card SlotMicroSD 卡槽) 可插入 MicroSD 卡,适用于需要扩充数据存储空间或备份的应用开发场景。
10 3.3 V to 1.5 V LDO3.3 V 转 1.5 V LDO 摄像头的电源转换器,输入 3.3 V输出 1.5 V。
11 3.3 V to 2.8 V LDO 3.3 V 转 2.8 V LDO 摄像头的电源转换器,输入 3.3 V输出 2.8 V。
12 USB PortUSB 接口 Micro-USB 接口,可用作开发板的 5 V 供电接口,也可作为通信接口,通过 GPIO19 和 GPIO20 与芯片通信。
13 Battery Soldering Points电池焊点 可以焊接电池母座插头,用于外接锂电池,与 USB 供电二选一。请使用带有保护电路板和电流保险器组件的锂电池。建议电池规格:容量 >1000 mAh, 输出电压 3.7 V 输入电压 4.2 V 5 V。
14 Battery Charger Chip电池充电芯片 1 A 线性锂电池充电器 (ME4054BM5G-N),采用 ThinSOT 封装。充电电源来自 USB 接口
15 Battery Red LED电池指示红灯 开发板连接 USB 电源,不接电池的情况下,红灯闪烁。接电池状态下,电池充电正在进行时,红灯亮;电池充电完成后,红灯灭。
16 Accelerometer加速度传感器 三轴加速度传感器 (QMA7981),用于屏幕旋转等使用场景。

1.5. ESP32-S3-EYE-SUB 子板组件

ESP32-S3-EYE-SUB - 正面和背面
ESP32-S3-EYE-SUB - 正面和背面

下面从 LCD 显示屏开始逆时针依次介绍子板正面和背面的主要组件。

主要组件 介绍
LCD DisplayLCD 显示屏) 1.3” LCD 显示屏,通过 SPI 总线连接芯片。
Strapping PinsStrapping 管脚) 从主板引出的四个 strapping 管脚,空闲管脚测试点。
Female Headers排母 连接主板上的排针。
LCD FPC ConnectorLCD FPC 接口) 通过 FPC 排线连接子板和 LCD 显示屏。
LCD_RST LCD_RST 测试点。您可以通过控制信号重启 LCD 显示屏。

1.6. 内含组件和包装

1.6.1. 零售订单

如购买样品,每个开发板将以防静电袋或零售商选择的其他方式包装。每个包装内含:

  • 1 块 ESP32-S3-EYE-MB 主板
  • 1 块 ESP32-S3-EYE-SUB 子板

主板和子板出厂时已组装好。

零售订单请前往 https://www.espressif.com/zh-hans/company/contact/buy-a-sample

1.6.2. 批量订单

如批量购买,开发板将以大纸板箱包装。

批量订单请前往 https://www.espressif.com/zh-hans/contact-us/sales-questions

1.7. 默认固件和功能测试

ESP32-S3-EYE 出厂即烧录默认固件 ,方便您立即上手使用开发板,体验语音唤醒、语音命令识别、人脸检测和识别的功能。

使用开发板前,您需要准备以下硬件:

  • 1 套 ESP32-S3-EYE 开发板
  • 1 根 USB 2.0 数据线(标准 A 型转 Micro-B 型),为开发板接入电源

通电前,请确保开发板完好无损,主板与子板已组装好。然后按照以下步骤开始使用开发板:

  1. 使用 USB 数据线连接开发板的 USB 接口与电源。开发板上电期间会有如下反应:
  • 模组电源指示灯亮起并保持几秒钟,说明默认固件正在加载。
  • 模组电源指示灯熄灭,说明默认固件加载完成。开发板默认进入人脸识别模式。
  • LCD 显示屏播放实时画面。

现在,开发板已准备好等待执行命令。有两种方式操作开发板:物理按键或语音指令。下面先介绍通过物理按键操作开发板。

  1. 面对摄像头,显示屏上出现整张人脸,开发板开始检测人脸。检测到人脸后,显示屏上出现蓝色方框。
  2. 按下 MENU 键,开发板为检测到的人脸录入 ID从 1 开始)。
  3. 按下 UP+ 键,开发板进行人脸识别。若识别到之前检测并录入的人脸,显示屏上出现相应的人脸 ID若无法识别显示屏上出现 "WHO?"(谁?)。
  4. 按下 PLAY 键,删除最新录入的人脸 ID显示屏上出现 "XXX ID(S) LEFT"(剩 XXX 个 ID

下面介绍通过语音指令操作开发板:

  1. 重复上面步骤 1。
  2. 说出中文唤醒词“Hi 乐鑫”唤醒开发板。唤醒后,模组电源指示灯亮起,说明开发板在等待语音指令。
  3. 说出中文命令词,命令词识别成功后模组电源指示灯会闪烁,等待开发板执行命令。在人脸识别模式下,默认固件支持的中文命令词见下表。
默认固件支持的中文命令词 设备反馈
添加人脸 开发板录入人脸 ID
识别一下 开发板显示识别到的人脸 ID。若无法识别则显示 "WHO?"(谁?)。
删除人脸 开发板删除最新录入的人脸 ID显示 "XXX ID(S) LEFT"(剩 XXX 个 ID
  1. 您也可以在执行完步骤 2 唤醒开发板后通过命令词切换开发板的工作模式,命令词识别成功后模组电源指示灯会闪烁。不同工作模式的命令词见下表。
不同工作模式的命令词 设备反馈
人脸识别 开发板若检测到人脸,则显示蓝色方框。
移动侦测 开发板若检测到物体移动,则左上角显示蓝色实心方框。
仅显示 开发板仅显示摄像头拍摄的实时画面。
停止工作 开发板停止工作,仅显示乐鑫标志。

至此您已经体验了开发板的主要功能。下面的章节将说明如何在开发板上烧录固件、硬件资源和相关文档等。

2. 开始开发应用

本小节介绍如何在开发板上烧录固件以及相关准备工作。

2.1. 必备硬件

  • 1 套 ESP32-S3-EYE 开发板
  • 1 根 USB 2.0 数据线(标准 A 型转 Micro-B 型),用于为开发板接入电源,并向开发板烧录固件
  • 1 台电脑Windows、Linux 或 macOS

2.2. 可选硬件

  • 1 个 MicroSD 存储卡
  • 1 块锂电池

注意

请使用带有保护电路板的锂电池。

2.3. 硬件设置

使用 USB 数据线连接开发板的 USB 接口与电源,模组电源指示灯应亮起。如果未接入电池,则电池指示红灯闪烁。

硬件设置已完成,按照下列步骤配置软件。

2.4. 软件设置

准备开发工具,请前往 ESP-WHO 文档查看以下步骤:

  1. 获取 ESP-IDF,配置基于 ESP32-S3 的 C 语言 PC 开发环境。
  2. 获取 ESP-WHO,运行乐鑫图像处理开发框架。
  3. 运行 ESP-WHO 示例

3. 硬件参考

本小节介绍有关开发板硬件的更多信息。

3.1. GPIO 分配

除了 GPIO3 可用于配置 LED 灯组合状态,ESP32-S3-WROOM-1 模组上的其他 GPIO 均已用于控制开发板的组件或功能。如果您想自己配置管脚,请参考相关文档部分提供的原理图。

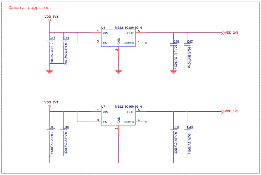
3.2. 独立的模组与摄像头供电电路

ESP32-S3-EYE 开发板为摄像头和 ESP32-S3-WROOM-1 模组及其他器件提供独立电源,这样可以减少模组电路上音频信号对摄像头电路的干扰,提高开发板的整体性能。

ESP32-S3-EYE - 模组供电电路
ESP32-S3-EYE - 模组供电电路
ESP32-S3-EYE - 摄像头供电电路
ESP32-S3-EYE - 摄像头供电电路

4. 硬件版本

4.1. 改版历史

ESP32-S3-EYE v2.2 相对于 ESP32-S3-EYE v2.1 在硬件方面有两处变更1) 主板丝印2) 主板增加限流电阻;固件方面一处变更:增加对英文唤醒词和英文命令词的支持(具体见[英文版本文档])。

硬件方面的变更具体如下:

  1. 主板丝印背面ESP32-S3-EYE v2.2 的主板丝印为 ESP32-S3-EYE-MB_V2.2ESP32-S3-EYE v2.1 的主板丝印为 ESP32-S3-EYE-MB_V2.1。
ESP32-S3-EYE v2.2 主板丝印 ESP32-S3-EYE v2.1 主板丝印
ESP32-S3-EYE v2.2 主板丝印 ESP32-S3-EYE v2.1 主板丝印
  1. ESP32-S3-EYE v2.2 的主板增加限流电阻 R83防止用户误上拉 GPIO3 而烧坏模组电源指示灯
ESP32-S3-EYE v2.2 限流电阻 R83 位置 ESP32-S3-EYE v2.1 无限流电阻 R83
ESP32-S3-EYE v2.2 限流电阻 R83 位置 ESP32-S3-EYE v2.1 无限流电阻 R83
  1. 因主板丝印变更和增加限流电阻同步更新主板原理图主板 PCB 布局图主板尺寸图主板尺寸图源文件(见相关文档小节提供的文件)。

4.2. 已知问题

ESP32-S3-EYE 没有 USB 至 UART 桥接器,可能会出现已烧写的程序不停重启时无法再烧写程序的情况。

如果出现这个问题,您需要:

  1. 按住 BOOT 键再按住 RST 键,然后松开 RST 键,再松开 BOOT 键,然后开发板进入下载模式,开始下载程序。
  2. 下载完成后再按下 RST 键启动程序。

5. 相关文档

5.1. 技术规格书

5.2. 原理图

5.3. PCB 布局图

5.4. 尺寸图

有关本开发板的更多设计文档,请联系我们的商务部门 sales@espressif.com