|
|
||
|---|---|---|
| img | ||
| Readme.md | ||
| YD-ESP32-C3-4IN4OUT-SCH.pdf | ||
| YD-ESP32-C3-4IN4OUT-SIZE.pdf | ||
Readme.md
YD-ESP32-C3-4IN4OUT 控制器说明
简介:
YD-ESP32-C3-4IN4OUT设备由源地工作室(VCC-GND Studio)设计,有需要可以浏览www.vcc-gnd.com获取购买。该设备使用ESP32-C3芯片,可以用于物联网应用的测试原型机也就可以用于实际应用,有4个按键输入和4个继电器输出构成。电源可以由100-240VAC或者9-24VDC供电,可以由433M手柄代替板子上的4个输入按键的功能,两个usb一个是硬件的usb转串口,一个是ESP32-C3的usb口。
使用说明:
输入输出:
输入引脚说明
| 输入 | ESP32-C3对应引脚 | 说明 |
|---|---|---|
| IN1 | GPIO0 | 轻触按键、433M控制输入 |
| IN2 | GPIO1 | 轻触按键、433M控制输入 |
| IN3 | GPIO8 | 轻触按键、433M控制输入 |
| IN4 | GPIO9 | 轻触按键、433M控制输入,ESP32-C3 BOOT |
输出引脚说明
| 输出 | ESP32-C3对应引脚 | 说明 |
|---|---|---|
| OUT1 | GPIO4 | 继电器 |
| OUT2 | GPIO5 | 继电器 |
| OUT3 | GPIO6 | 继电器 |
| OUT4 | GPIO7 | 继电器 |
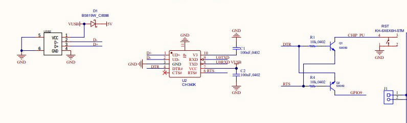
USB口说明:
USB1:方口USB,类型B母口,该口为USB转UART用途,连接ESP32-C3的TXD、RXD。使用芯片为CH340芯片,该可以用于ESP32-C3的调试和下载功能。例如下载更新TASMOTA固件。
CH340芯片的驱动官方链接:
http://www.wch-ic.com/products/CH340.html? ENGLISH
https://www.wch.cn/products/CH340.html?from=list 中文
USB2:该口为USB-A型母口,该USB为ESP32-C3的USB功能接口占用ESP32-C3的GPIO18\GPIO19,在pcb板上可以通过焊盘断开这个这两个USB通信线缆。该USB接口可以对外提供5V电源,所以可以插入WIFI热点。
这2个USB都可以下载ESP32-C3固件程序。
电源说明:
该设备可以使用100-240Vac交流电源输入也可以使用9-24VDC直流电源。
下载软件:
如果下载TASMOTA固件,TASMOTA官方有自己的web下载。
https://tasmota.github.io/docs/
如果你下载自己的固件文件可以使用乐鑫的下载工具。





